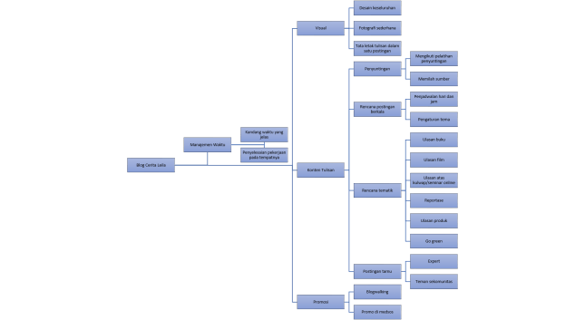
Akhirnya sampailah juga pada satu materi yang saya juga merasa kurang maksimal setiap mempelajarinya. Di sini kami diminta membuat mind map atas proyek yang akan dikerjakan. Dipikir-pikir lagi, saya akan fokus kepada blog ini dulu saja, yang itu pun sudah banyak memerlukan ilmu dan keterampilan khusus.
Inilah mind map saya:

Semoga terbaca, ya, kecil sekali soalnya.
Nah, kan, untuk blog saja sudah begitu banyak yang perlu dipelajari. Ada soal penyuntingan agar tulisan semakin enak dibaca dan tidak ambigu, ada perkara pengecekan fakta, juga penyusunan struktur tulisan supaya pembaca tidak bosan. Saya juga ingin sebenarnya menjadwalkan konten baru, malah kalau mungkin ada rencana tematik yang jelas sekalian.
Selain soal teknis blog, saya juga memasukkan perlunya saya belajar manajemen waktu yang baik. Rasanya masih sangat keteteran, utamanya akhir-akhir ini.
#janganlupabahagia
#jurnalminggu4
#materi4
#kelastelur
#bundacekatan
#buncekbatch1
#buncekIIP
#institutibuprofesional

Pingback: Jurnal Ulat-ulat 3 Bunda Cekatan: Kumpul Keluarga | Leila's Blog